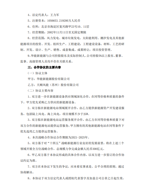
天顺风能与华能新能源近日签署了战略合作协议,协议合作期限为2021-2025年。据协议,双方进一步在新能源设备供应领域深化合作,在同等价格和质量的条件下,华能新能源优先采购天顺风能供应的新能源设备;双方拟在新能源电站领域展开合作,由天顺风能提供新能源资产开发建设服务,包括陆上风电、海上风电,项目规模不少于2GW。以下为公告原文:



天顺风能与华能新能源近日签署了战略合作协议,协议合作期限为2021-2025年。据协议,双方进一步在新能源设备供应领域深化合作,在同等价格和质量的条件下,华能新能源优先采购天顺风能供应的新能源设备;双方拟在新能源电站领域展开合作,由天顺风能提供新能源资产开发建设服务,包括陆上风电、海上风电,项目规模不少于2GW。以下为公告原文:


